在全球城市化快速推进的进程中,城市规模不断扩张,基础设施日益完善。然而,在城市运行的诸多环节里,一些容易被忽视的设施,正逐渐成为影响公众健康的潜在因素。家庭垃圾收集设施(WCFs)作为城市垃圾管理系统的初始关键节点,其在病原体和抗菌耐药性(AMR)传播方面的作用,长期以来未得到充分研究。
近期,在国家重点研发计划项目、广州国家实验室重大项目、国家自然科学基金面上项目等项目的资助下,成人导航 环境系环境健康教研组李丹教课题组以“Emission Dynamics and Public Health Implications of Airborne Pathogens and Antimicrobial Resistance from Urban Waste Collection Facilities”为题,在Environmental science & technology上发表了一篇研究长文(Article)。

研究方法:此项研究综合运用了基于培养法、高通量测序以及健康风险建模等多种方法,对上海的 WCFs 所涉及的病原体和 AMR 的数量、种类组成、来源、传播以及相关健康风险展开了深入探究。在采样环节,研究团队充分考虑了不同环境类型,选取了涵盖办公楼、居民区、高档区、菜市场、郊区和农村的 6 个 WCFs 作为样本采集点,并设立了 12 个采样位点。同时,选择成人导航 超级监测站作为城市背景环境样本采集点,以获取具有代表性的对照数据。研究人员系统地采集了可培养微生物、PM2.5 样本,并对温度、相对湿度、PM2.5 和 PM10 等多项环境指标进行了精确测量。

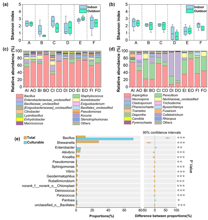
微生物群落解析:研究结果显示,WCFs 周边的微生物群落结构呈现出复杂的特征。在可培养细菌方面,多数 WCFs 内部的物种丰富度高于外部,但郊区的 WCFs 出现了相反的情况,这可能与郊区 WCFs 靠近农田,微生物来源更为多样有关。相比之下,真菌的物种丰富度在室内外环境的差异并不显著。进一步分析发现,不同区域的 WCFs 微生物群落结构存在明显差异,例如居民区和菜市场的细菌群落具有较高相似性,而郊区的细菌群落结构独特。在微生物种类上,芽孢杆菌(Bacillus)和曲霉(Aspergillus)分别在细菌和真菌中占据优势地位。值得注意的是,在菜市场的 WCFs 中,脉孢菌(Neurospora)的丰度显著高于其他区域,这可能与菜市场垃圾中富含碳水化合物等营养物质有关。

明确排放源:研究通过一系列证据证实了 WCFs 是城市空气中细菌、抗生素耐药菌和真菌的重要排放源。利用 SourceTracker2 分析方法估算,约 43.4% 的可培养细菌、71.7% 的真菌和 43.7% 的耐药细菌会从 WCFs 排放至大气中,并且室外总可吸入细菌中约 74% 来源于 WCFs 内部。研究发现不同类型的 WCFs 微生物浓度受多种因素影响,如菜市场 WCFs 由于处理的有机和易腐垃圾较多,为微生物生长提供了丰富的营养源,使得微生物浓度相对较高。同时,季节变化对微生物浓度也有一定影响,研究发现湿季的可培养细菌和真菌浓度略高于干季。

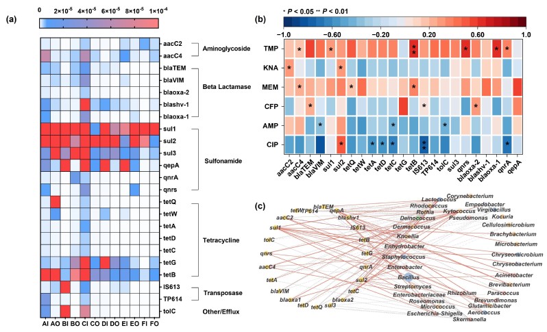
抗菌耐药性的排放:研究对 WCFs 排放的可吸入耐药基因组展开全面评估。不同 WCFs 的耐药细菌浓度差异明显,在 31.2 - 204.8 CFU・m⁻³ 之间波动,办公大楼和郊区的 WCFs 浓度较高,农村较低。经随机挑取单克隆并进行Sanger测序,耐药细菌主要是芽孢杆菌、葡萄球菌和不动杆菌属,其中部分为致病或潜在致病菌株,可能威胁公众健康。此外,研究发现多数采样点存在多种耐药基因(ARGs),如 β - 内酰胺类和四环素类。城市地区 WCFs 中 ARGs 的检出率和丰度略高于郊区与农村,或与城市人口密度、垃圾量及抗生素使用频率有关。同时,居民区和高档区 WCFs 的移动遗传元件(MGEs)丰度显著更高,意味着这些区域 ARGs 传播潜力更大。网络分析表明,氨基糖苷类和磺胺类耐药基因可能通过垂直基因转移在空气中传播,ARGs、MGEs 与优势细菌属共存暗示了水平基因转移的可能性。

评估传播风险:在病原体传播和健康风险评估方面,研究人员运用修正的高斯羽流扩散模型对病原体传播进行模拟。结果表明,下风向的病原体浓度随着与 WCFs 距离的增加而逐渐降低,在距离 WCFs 220 米处,健康风险达到了可接受范围的临界阈值,这一距离界定了病原体扩散的最大范围。对垃圾处理工人的健康风险评估显示,其每年因接触 WCFs 排放病原体而感染的风险在 0.194 - 0.489 之间,远远超过了世界卫生组织规定的可接受感染风险上限(10⁻⁴) 。不同类型的 WCFs 以及不同的参考病原体,其感染风险存在明显差异,例如菜市场 WCFs 的感染风险相对较高,而弯曲杆菌在各类 WCFs 中引发的感染风险尤为突出。

潜在风险区:此外,研究还指出,约 6.3% 的上海区域(面积约为 400 km²)处于 WCFs 排放影响的潜在风险区内。尽管单个 WCFs 的风险区域相对污水处理厂较小,但考虑到城市中 WCFs 数量众多,其对公众健康的累积影响不容忽视。以上海为例,WCFs 数量超过 20,000个,远远多于污水处理厂的数量,因此其对公共卫生的影响更为广泛。
总结:综上所述,该项研究明确揭示了城市 WCFs 对公众健康存在潜在威胁,为城市环境健康管理提供了重要的科学依据。未来,有必要进一步加强对 WCFs 的管理与监测,制定有效的防控策略,减少病原体和 AMR 的排放,从而保障城市居民的健康。同时,该研究成果也为其他城市开展类似研究和制定相关政策提供了重要参考,有助于推动全球城市环境健康领域的发展。
论文链接:
//pubs.acs.org/doi/10.1021/acs.est.4c12108
成人导航 环境系博士生张翔为论文第一作者。合作者包括上海环境集团股份有限公司总工程师邰俊与科信部副总王川,香港理工大学金灵助理教授,以及成人导航 陈建民教授,李丹教授为本文通讯作者。
供稿:李丹教授课题组
审核:张立武