
近日,成人导航 陈建民教授课题组在霜化学的非靶向研究领域取得重要研究进展,该团队通过系统性试验,揭示了霜冻作为一种重要的大气氮沉降途径,能够有效捕获大气中的含氮有机化合物,尤其是在霾天期间,其沉降通量显著增加。这些发现强调了霜冻在氮循环中的重要作用,并提示了其对生态系统和土壤健康的潜在影响。研究结果为评估霜冻沉降对氮循环的影响提供了重要数据支持,并为减少大气氮沉降提供了科学依据。研究成果以“Non-targeted Screening Nitrogen-Containing Organic Compounds in Frost and Wet Deposition in Rural Northeast China”为题,以supplement 封面文章形式发表在国际知名期刊Environmental Science and Technology上。

该研究以supplement 封面文章形式发表于Environmental Science & Technology

在霜冻中,含氮有机化合物(NOCs)是大气氮沉降的关键途径,显著影响氮的生物地球化学循环。然而,霜冻中NOCs的分子特征及其沉降通量的研究相对较少。
本研究分析了2023年中国东北农村地区冬季收集的霜冻样本,采用非靶向超高效液相色谱-轨道阱质谱(UHPLC-Orbitrap MS)技术,揭示了霜冻中NOCs的含量及其湿沉降通量。
主要发现
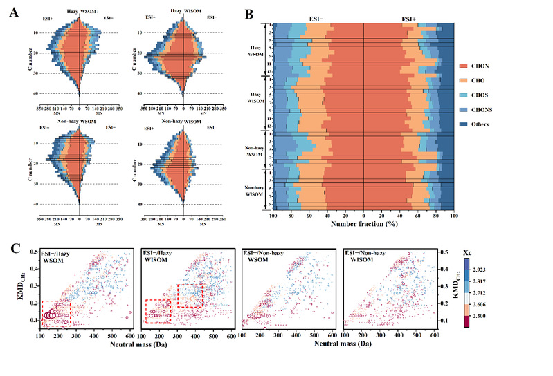
1、研究发现,霜冻样本中NOCs的分子种类在霾天比非霾天更为丰富,尤其是在水溶性有机物(WSOM)和水不溶性有机物(WISOM)中。
2、含氮有机化合物(NOCs)在霜冻中的比例较高,其中硝基酚(如4-硝基苯酚)及其衍生物是最丰富的NOCs,其湿沉降通量在霾天显著增加,与PM2.5浓度呈正相关。
3、霜冻中检测到的NOCs主要以CHON(含碳、氢、氧、氮)化合物为主,其相对丰度在霾天显著高于非霾天,表明霾期间大气中的NOCs沉降增强。
4、霜冻样本中检测到的NOCs与生物质燃烧和化石燃料燃烧密切相关,这些活动是硝基化合物的主要来源。
这一沉降通量与PM2.5浓度呈正相关,暗示大气颗粒物在影响NOCs通过霜冻沉降过程中发挥重要作用。这些发现表明霜冻对捕获大气中的NOCs具有很强的敏感性,可能会影响生态系统的氮循环。
论文的第一作者是环境系博士生张润奇。本研究受到国家自然科学基金项目和上海市科学技术委员会项目等资助。

图1. 霜样分子特性综述 (A)霾天和非霾天ESI(+)和ESI(-)模式下霜样WSOM和WISOM样品C数分布分析。(B) WSOM和WISOM样品在ESI(+)和ESI(-)模式下不同亚群(CHO、CHON、CHONS、CHOS和其他)的数量比例。(C)霾天和非霾天所有霜样不同亚群(CHO、CHON、CHONS、CHOS和其他)的CH2-Kendrick图。不同颜色的圆圈分别代表脂肪族化合物(X<2.50)、以苯为核心结构的芳烃(2.50 <X <2.61)和萘(2.61 <X<2.71)核心结构,蒽(2.71 <X < 2.82)核心结构,芘(2.82 <X <2.92)核心结构,符号的大小与化合物丰度的五次方根成正比。

图2. Van Krevelen 图。原始大气条件下ESI-(a)和ESI+(b)的VK图,雾霾大气条件下ESI-(c)和ESI+(d) VK图,非雾霾WISOM条件下ESI(e)和ESI+(f)的VK图,雾霾WISOM条件下ESI-(g)和ESI+(h)的VK图。图中所示区域为A -脂肪族基团(H/C≥1.5, O/C≤0.5),B低氧化芳香族化合物(H/C≤1.0, O/C≤0.5),C -高氧化功能化合物(OSc ≥0, O/C≥0.6)包括酸、酯、过氧化物等,D -高还原功能化合物(OSc<0, O/C≥0.6)含有羧基等,e -中度氧化功能化合物(OSc≥0, O/C≥0.6, H/C≤1.2)。

图3. 霾天(a,b)和非霾天(c,d)在ESI(-)中检测到CHON化合物的键当量(DBE)和C数。颜色条表示CHON化合物的氧氮比,而标记大小与每种化合物丰度的五次方的平方根成正比。(e)含O/N≥3的CHON化合物的CH2-Kendrick图。常见NACs主要CH2族物种的代表性MS/MS破碎谱(f-k)。

图 4. 霜冻事件期间水溶性无机(WSI)化合物的平均沉降通量(a)。雾霾天气条件下 WSOM(b)和 WISOM(c)中含氮有机物的平均沉积通量,非雾霾天气条件下 WSOM(d)和 WISOM(e)中含氮有机物的平均沉积通量。
论文链接://doi.org/10.1021/acs.est.4c07145
供稿:陈建民团队
审核:张立武